导航
随着教育强国战略全面落地与新高考改革纵深推进,在教育深刻变革与人口持续减少、生源急剧萎缩的双重夹击下,民办学校正遭遇前所未有的存亡危机。招生难、竞争力弱、口碑难立——已成为每一位校长必须直面的“生死拦路虎”。
✅ 锚定育人导向:如何在落实国家课程标准基础上,打造特色校本课程,实现国家要求与校本特色融合?
✅ 破局招生困局:人口锐减致生源竞争白热化,如何布局线上线下渠道、掌握AI招生方法,精准抢生源、保生存?
✅ 强化管理与口碑:如何破解家校沟通、舆情应对、教师倦怠难题,打造优质团队,树立良好口碑、提升核心竞争力?

为全面贯彻党的教育方针,落实立德树人根本任务,切实提高中小学校校长领导能力和管理水平,促进基础教育健康、规范、高质量发展,由北京师范大学继续教育与教师培训学院主办的“校长领导力提升专项培训”将于2026年4月在北京师范大学校内重磅开课。
民办学校无政策兜底,每一个难题都关乎存亡。校长领导力的高低,直接决定学校能否活下去、活得好。
本次培训依托北师大资深师资团队,培训内容兼具前沿理论功底与丰富实战经验,聚焦招生难、口碑弱、竞争力不足等核心痛点,将可落地的方法倾囊相授。助力校长突破能力瓶颈,快速成长为新时代教育领航者。
课程核心亮点
权威背书:依托北京师范大学顶尖学术资源与深厚教育底蕴,课程专业度、权威性拉满,紧跟国家教育政策前沿,精准对接教育强国建设导向。
全链路覆盖:系统整合政策解读、AI招生、家校共育、课程增设、国际化合作等核心内容,全方位覆盖办学全流程,精准破解校长办学核心痛点。
实战落地:采用三天线下沉浸式教学,摒弃空泛理论,全程配套可直接落地的实操工具与经典案例拆解,真正做到学完即用、落地见效。
多维提升:从政策研判、个人领导力,到学校管理、实战方法落地,多维度赋能校长成长,助力适配新时代教育管理新要求。
课程核心价值
给方向・明路径
精准解读教育政策与行业趋势,掌握线上线下及AI招生方法,指导校本课程增设与国际化升学合作,办学不跑偏、决策有依据。
给能力・提素养
通过领导力测评与系统训练,提升教学改革、团队管理、家校沟通、舆情处置综合能力,全面升级校长核心素养。
给方法・能落地
全套学校治理实战工具、招生策略、家校共育流程、教师激励方案,案例+模板双支撑,学完即可带回学校直接使用。
给生态・共成长
汇聚全国优秀校长,搭建长期交流共同体,共享办学经验、招生资源、管理方法,彼此赋能、共同成长。
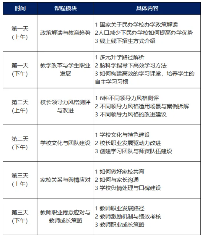
·三天线下集中培训·
授课形式:线下集中培训
培训时间:2026年04月10日-04月12日
培训地点:北京师范大学
完成全部课程学习并考核合格后,将获得北京师范大学官方颁发的培训结业证书,证书可在学校培训管理信息平台查验,为你的职业发展增添权威背书,助力个人与学校共同成长。
课程招生对象:
1. 公办及民办中小学(含初、高中)正副校长、校级后备干部;
2. 教育集团及教育培训机构创始人、CEO及高级管理人员;
3. 分管招生、教学、德育工作的学校中层及以上管理者;
4. 致力于落实教育强国要求、深化教改、提升育人质量的教育从业者及学校管理者。
报名截止日期:2026年04月05日
课程收费:6980元/人(费用含培训费、资料费、证书费。交通、食宿等费用自理。)
电话:13611396469(微信同步)